Khangai Robot Play - Naive  01
THe naive play of the Khangai Robot
Vec3< T > Class Template Reference

#include <vec3.h>

Collaboration diagram for Vec3< T >:

Public Member Functions

 Vec3 ()
 
 Vec3 (T x, T y, T z)
 
 Vec3 (Vec3 &&)=default
 
Vec3operator= (Vec3 &&)=default
 
 ~Vec3 ()
 
getX () const
 
getY () const
 
getZ () const
 
void setX (T x)
 
void setY (T y)
 
void setZ (T z)
 
void set_Values (T x, T y, T z)
 
Vec3 mult_EW (float num)
 
template<typename T1 >
Vec3 mult_EW (Vec3< T1 > v)
 
Vec3 add_EW (float num)
 
template<typename T1 >
Vec3 add_EW (Vec3< T1 > v)
 
Vec3 sub_EW (float num)
 
template<typename T1 >
Vec3 sub_EW (Vec3< T1 > v)
 
Vec3 div_EW (float num)
 
template<typename T1 >
Vec3 div_EW (Vec3< T1 > v)
 
 Vec3 (const Vec3 &v)
 
Vec3operator= (const Vec3 &v)
 
Vec3operator+= (const Vec3 &rhs)
 
Vec3operator-= (const Vec3 &rhs)
 
bool is_AbsLess (T tol)
 
void print () const
 

Private Attributes

x_
 
y_
 
z_
 

Friends

Vec3 operator+ (Vec3 lhs, const Vec3 &rhs)
 
Vec3 operator- (Vec3 lhs, const Vec3 &rhs)
 
void swap (Vec3 &first, Vec3 &second)
 

Constructor & Destructor Documentation

◆ Vec3() [1/4]

template<class T>
Vec3< T >::Vec3 ( )
inline

◆ Vec3() [2/4]

template<class T>
Vec3< T >::Vec3 ( x,
y,
z 
)
inline

◆ Vec3() [3/4]

template<class T>
Vec3< T >::Vec3 ( Vec3< T > &&  )
default

◆ ~Vec3()

template<class T>
Vec3< T >::~Vec3 ( )
inline

◆ Vec3() [4/4]

template<class T>
Vec3< T >::Vec3 ( const Vec3< T > &  v)
inline

Member Function Documentation

◆ add_EW() [1/2]

template<class T>
Vec3 Vec3< T >::add_EW ( float  num)
inline

◆ add_EW() [2/2]

template<class T>
template<typename T1 >
Vec3 Vec3< T >::add_EW ( Vec3< T1 >  v)
inline

◆ div_EW() [1/2]

template<class T>
Vec3 Vec3< T >::div_EW ( float  num)
inline

◆ div_EW() [2/2]

template<class T>
template<typename T1 >
Vec3 Vec3< T >::div_EW ( Vec3< T1 >  v)
inline

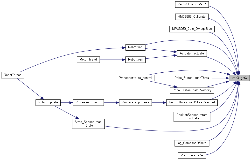
◆ getX()

template<class T>
T Vec3< T >::getX ( ) const
inline
Here is the caller graph for this function:

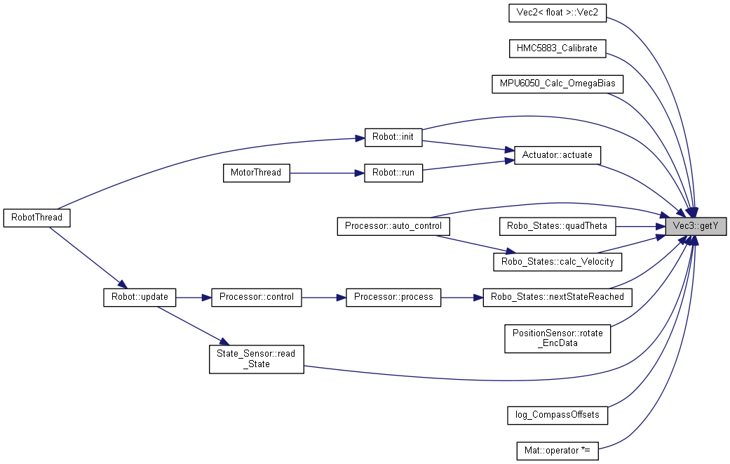
◆ getY()

template<class T>
T Vec3< T >::getY ( ) const
inline
Here is the caller graph for this function:

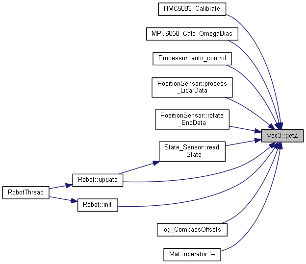
◆ getZ()

template<class T>
T Vec3< T >::getZ ( ) const
inline
Here is the caller graph for this function:

◆ is_AbsLess()

template<class T>
bool Vec3< T >::is_AbsLess ( tol)
inline

◆ mult_EW() [1/2]

template<class T>
Vec3 Vec3< T >::mult_EW ( float  num)
inline
Here is the caller graph for this function:

◆ mult_EW() [2/2]

template<class T>
template<typename T1 >
Vec3 Vec3< T >::mult_EW ( Vec3< T1 >  v)
inline

◆ operator+=()

template<class T>
Vec3& Vec3< T >::operator+= ( const Vec3< T > &  rhs)
inline

◆ operator-=()

template<class T>
Vec3& Vec3< T >::operator-= ( const Vec3< T > &  rhs)
inline

◆ operator=() [1/2]

template<class T>
Vec3& Vec3< T >::operator= ( Vec3< T > &&  )
default

◆ operator=() [2/2]

template<class T>
Vec3& Vec3< T >::operator= ( const Vec3< T > &  v)
inline

◆ print()

template<class T>
void Vec3< T >::print ( ) const
inline
Here is the caller graph for this function:

◆ set_Values()

template<class T>
void Vec3< T >::set_Values ( x,
y,
z 
)
inline
Here is the caller graph for this function:

◆ setX()

template<class T>
void Vec3< T >::setX ( x)
inline
Here is the caller graph for this function:

◆ setY()

template<class T>
void Vec3< T >::setY ( y)
inline
Here is the caller graph for this function:

◆ setZ()

template<class T>
void Vec3< T >::setZ ( z)
inline
Here is the caller graph for this function:

◆ sub_EW() [1/2]

template<class T>
Vec3 Vec3< T >::sub_EW ( float  num)
inline

◆ sub_EW() [2/2]

template<class T>
template<typename T1 >
Vec3 Vec3< T >::sub_EW ( Vec3< T1 >  v)
inline

Friends And Related Function Documentation

◆ operator+

template<class T>
Vec3 operator+ ( Vec3< T >  lhs,
const Vec3< T > &  rhs 
)
friend

◆ operator-

template<class T>
Vec3 operator- ( Vec3< T >  lhs,
const Vec3< T > &  rhs 
)
friend

◆ swap

template<class T>
void swap ( Vec3< T > &  first,
Vec3< T > &  second 
)
friend

Member Data Documentation

◆ x_

template<class T>
T Vec3< T >::x_
private

◆ y_

template<class T>
T Vec3< T >::y_
private

◆ z_

template<class T>
T Vec3< T >::z_
private

The documentation for this class was generated from the following file: