Khangai Robot Play - Naive  01
THe naive play of the Khangai Robot
main.h File Reference

: Header for main.c file. This file contains the common defines of the application. More...

#include "stm32f4xx_hal.h"
Include dependency graph for main.h:
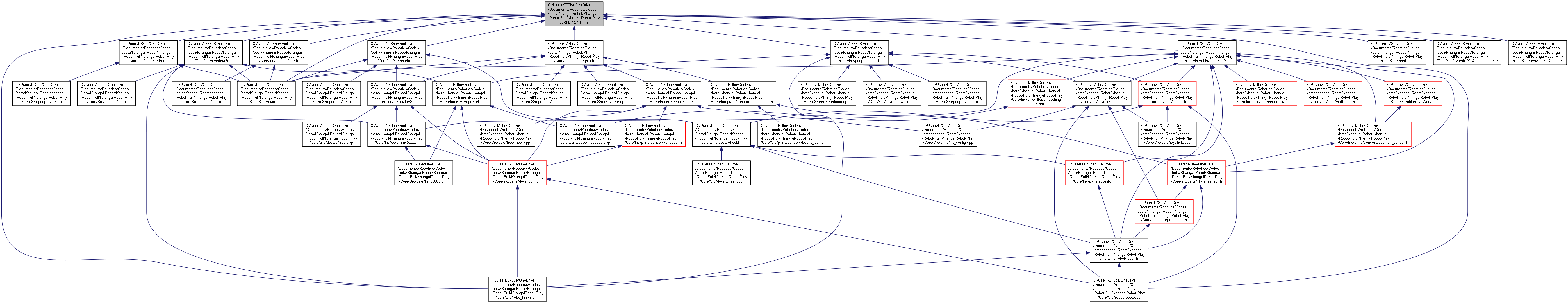
This graph shows which files directly or indirectly include this file:

Go to the source code of this file.

Macros

#define FENCE_4A_GPIO_Port   GPIOA
 
#define FENCE_4A_Pin   GPIO_PIN_2
 
#define FENCE_4B_GPIO_Port   GPIOC
 
#define FENCE_4B_Pin   GPIO_PIN_2
 
#define FENCE_6A_GPIO_Port   GPIOC
 
#define FENCE_6A_Pin   GPIO_PIN_3
 
#define FENCE_6B_GPIO_Port   GPIOB
 
#define FENCE_6B_Pin   GPIO_PIN_11
 
#define FENCE_7_GPIO_Port   GPIOE
 
#define FENCE_7_Pin   GPIO_PIN_15
 
#define FENCE_8A_GPIO_Port   GPIOE
 
#define FENCE_8A_Pin   GPIO_PIN_13
 
#define FENCE_8B_GPIO_Port   GPIOE
 
#define FENCE_8B_Pin   GPIO_PIN_7
 
#define B_PushButton_Pin   GPIO_PIN_0
 
#define B_PushButton_GPIO_Port   GPIOA
 
#define B_GreenLED_Pin   GPIO_PIN_12
 
#define B_GreenLED_GPIO_Port   GPIOD
 
#define B_OrangeLED_Pin   GPIO_PIN_13
 
#define B_OrangeLED_GPIO_Port   GPIOD
 
#define B_RedLED_Pin   GPIO_PIN_14
 
#define B_RedLED_GPIO_Port   GPIOD
 
#define B_BlueLED_Pin   GPIO_PIN_15
 
#define B_BlueLED_GPIO_Port   GPIOD
 

Functions

void _Error_Handler (const char *file, size_t line)
 
void Error_Handler (void)
 This function is executed in case of error occurrence. More...
 

Detailed Description

: Header for main.c file. This file contains the common defines of the application.

This notice applies to any and all portions of this file that are not between comment pairs USER CODE BEGIN and USER CODE END. Other portions of this file, whether inserted by the user or by software development tools are owned by their respective copyright owners.

Copyright (c) 2019 STMicroelectronics International N.V. All rights reserved.

Redistribution and use in source and binary forms, with or without modification, are permitted, provided that the following conditions are met:

  1. Redistribution of source code must retain the above copyright notice, this list of conditions and the following disclaimer.
  2. Redistributions in binary form must reproduce the above copyright notice, this list of conditions and the following disclaimer in the documentation and/or other materials provided with the distribution.
  3. Neither the name of STMicroelectronics nor the names of other contributors to this software may be used to endorse or promote products derived from this software without specific written permission.
  4. This software, including modifications and/or derivative works of this software, must execute solely and exclusively on microcontroller or microprocessor devices manufactured by or for STMicroelectronics.
  5. Redistribution and use of this software other than as permitted under this license is void and will automatically terminate your rights under this license.

THIS SOFTWARE IS PROVIDED BY STMICROELECTRONICS AND CONTRIBUTORS "AS IS" AND ANY EXPRESS, IMPLIED OR STATUTORY WARRANTIES, INCLUDING, BUT NOT LIMITED TO, THE IMPLIED WARRANTIES OF MERCHANTABILITY, FITNESS FOR A PARTICULAR PURPOSE AND NON-INFRINGEMENT OF THIRD PARTY INTELLECTUAL PROPERTY RIGHTS ARE DISCLAIMED TO THE FULLEST EXTENT PERMITTED BY LAW. IN NO EVENT SHALL STMICROELECTRONICS OR CONTRIBUTORS BE LIABLE FOR ANY DIRECT, INDIRECT, INCIDENTAL, SPECIAL, EXEMPLARY, OR CONSEQUENTIAL DAMAGES (INCLUDING, BUT NOT LIMITED TO, PROCUREMENT OF SUBSTITUTE GOODS OR SERVICES; LOSS OF USE, DATA, OR PROFITS; OR BUSINESS INTERRUPTION) HOWEVER CAUSED AND ON ANY THEORY OF LIABILITY, WHETHER IN CONTRACT, STRICT LIABILITY, OR TORT (INCLUDING NEGLIGENCE OR OTHERWISE) ARISING IN ANY WAY OUT OF THE USE OF THIS SOFTWARE, EVEN IF ADVISED OF THE POSSIBILITY OF SUCH DAMAGE.

Macro Definition Documentation

◆ B_BlueLED_GPIO_Port

#define B_BlueLED_GPIO_Port   GPIOD

◆ B_BlueLED_Pin

#define B_BlueLED_Pin   GPIO_PIN_15

◆ B_GreenLED_GPIO_Port

#define B_GreenLED_GPIO_Port   GPIOD

◆ B_GreenLED_Pin

#define B_GreenLED_Pin   GPIO_PIN_12

◆ B_OrangeLED_GPIO_Port

#define B_OrangeLED_GPIO_Port   GPIOD

◆ B_OrangeLED_Pin

#define B_OrangeLED_Pin   GPIO_PIN_13

◆ B_PushButton_GPIO_Port

#define B_PushButton_GPIO_Port   GPIOA

◆ B_PushButton_Pin

#define B_PushButton_Pin   GPIO_PIN_0

◆ B_RedLED_GPIO_Port

#define B_RedLED_GPIO_Port   GPIOD

◆ B_RedLED_Pin

#define B_RedLED_Pin   GPIO_PIN_14

◆ FENCE_4A_GPIO_Port

#define FENCE_4A_GPIO_Port   GPIOA

◆ FENCE_4A_Pin

#define FENCE_4A_Pin   GPIO_PIN_2

◆ FENCE_4B_GPIO_Port

#define FENCE_4B_GPIO_Port   GPIOC

◆ FENCE_4B_Pin

#define FENCE_4B_Pin   GPIO_PIN_2

◆ FENCE_6A_GPIO_Port

#define FENCE_6A_GPIO_Port   GPIOC

◆ FENCE_6A_Pin

#define FENCE_6A_Pin   GPIO_PIN_3

◆ FENCE_6B_GPIO_Port

#define FENCE_6B_GPIO_Port   GPIOB

◆ FENCE_6B_Pin

#define FENCE_6B_Pin   GPIO_PIN_11

◆ FENCE_7_GPIO_Port

#define FENCE_7_GPIO_Port   GPIOE

◆ FENCE_7_Pin

#define FENCE_7_Pin   GPIO_PIN_15

◆ FENCE_8A_GPIO_Port

#define FENCE_8A_GPIO_Port   GPIOE

◆ FENCE_8A_Pin

#define FENCE_8A_Pin   GPIO_PIN_13

◆ FENCE_8B_GPIO_Port

#define FENCE_8B_GPIO_Port   GPIOE

◆ FENCE_8B_Pin

#define FENCE_8B_Pin   GPIO_PIN_7

Function Documentation

◆ _Error_Handler()

void _Error_Handler ( const char *  file,
size_t  line 
)

◆ Error_Handler()

void Error_Handler ( void  )

This function is executed in case of error occurrence.

Return values
None
Here is the call graph for this function: