![]() |
Khangai Robot Play - Naive
01
THe naive play of the Khangai Robot
|
#include "main.h"

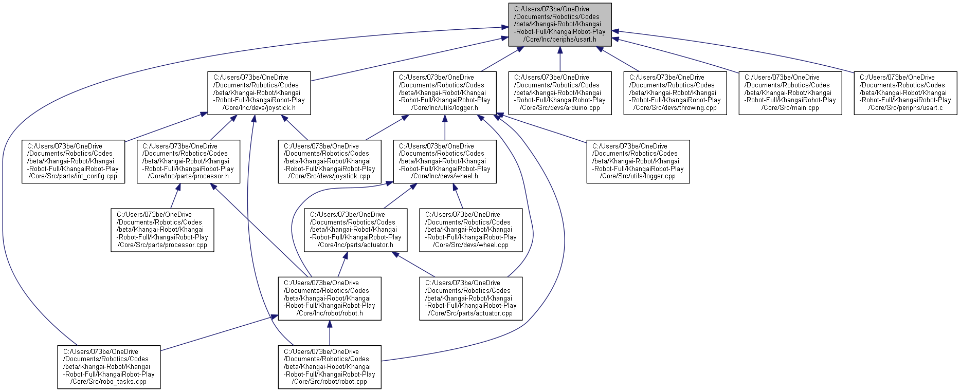
Go to the source code of this file.
Functions | |
| void | MX_UART4_Init (void) |
| void | MX_USART2_UART_Init (void) |
| void | MX_USART3_UART_Init (void) |
Variables | |
| UART_HandleTypeDef | huart4 |
| UART_HandleTypeDef | huart2 |
| UART_HandleTypeDef | huart3 |
| void MX_UART4_Init | ( | void | ) |

| void MX_USART2_UART_Init | ( | void | ) |

| void MX_USART3_UART_Init | ( | void | ) |

| UART_HandleTypeDef huart2 |
| UART_HandleTypeDef huart3 |
| UART_HandleTypeDef huart4 |
File Name : USART.h Description : This file provides code for the configuration of the USART instances.
This notice applies to any and all portions of this file that are not between comment pairs USER CODE BEGIN and USER CODE END. Other portions of this file, whether inserted by the user or by software development tools are owned by their respective copyright owners.
Copyright (c) 2019 STMicroelectronics International N.V. All rights reserved.
Redistribution and use in source and binary forms, with or without modification, are permitted, provided that the following conditions are met:
THIS SOFTWARE IS PROVIDED BY STMICROELECTRONICS AND CONTRIBUTORS "AS IS" AND ANY EXPRESS, IMPLIED OR STATUTORY WARRANTIES, INCLUDING, BUT NOT LIMITED TO, THE IMPLIED WARRANTIES OF MERCHANTABILITY, FITNESS FOR A PARTICULAR PURPOSE AND NON-INFRINGEMENT OF THIRD PARTY INTELLECTUAL PROPERTY RIGHTS ARE DISCLAIMED TO THE FULLEST EXTENT PERMITTED BY LAW. IN NO EVENT SHALL STMICROELECTRONICS OR CONTRIBUTORS BE LIABLE FOR ANY DIRECT, INDIRECT, INCIDENTAL, SPECIAL, EXEMPLARY, OR CONSEQUENTIAL DAMAGES (INCLUDING, BUT NOT LIMITED TO, PROCUREMENT OF SUBSTITUTE GOODS OR SERVICES; LOSS OF USE, DATA, OR PROFITS; OR BUSINESS INTERRUPTION) HOWEVER CAUSED AND ON ANY THEORY OF LIABILITY, WHETHER IN CONTRACT, STRICT LIABILITY, OR TORT (INCLUDING NEGLIGENCE OR OTHERWISE) ARISING IN ANY WAY OUT OF THE USE OF THIS SOFTWARE, EVEN IF ADVISED OF THE POSSIBILITY OF SUCH DAMAGE.
File Name : USART.c Description : This file provides code for the configuration of the USART instances.
This notice applies to any and all portions of this file that are not between comment pairs USER CODE BEGIN and USER CODE END. Other portions of this file, whether inserted by the user or by software development tools are owned by their respective copyright owners.
Copyright (c) 2019 STMicroelectronics International N.V. All rights reserved.
Redistribution and use in source and binary forms, with or without modification, are permitted, provided that the following conditions are met:
THIS SOFTWARE IS PROVIDED BY STMICROELECTRONICS AND CONTRIBUTORS "AS IS" AND ANY EXPRESS, IMPLIED OR STATUTORY WARRANTIES, INCLUDING, BUT NOT LIMITED TO, THE IMPLIED WARRANTIES OF MERCHANTABILITY, FITNESS FOR A PARTICULAR PURPOSE AND NON-INFRINGEMENT OF THIRD PARTY INTELLECTUAL PROPERTY RIGHTS ARE DISCLAIMED TO THE FULLEST EXTENT PERMITTED BY LAW. IN NO EVENT SHALL STMICROELECTRONICS OR CONTRIBUTORS BE LIABLE FOR ANY DIRECT, INDIRECT, INCIDENTAL, SPECIAL, EXEMPLARY, OR CONSEQUENTIAL DAMAGES (INCLUDING, BUT NOT LIMITED TO, PROCUREMENT OF SUBSTITUTE GOODS OR SERVICES; LOSS OF USE, DATA, OR PROFITS; OR BUSINESS INTERRUPTION) HOWEVER CAUSED AND ON ANY THEORY OF LIABILITY, WHETHER IN CONTRACT, STRICT LIABILITY, OR TORT (INCLUDING NEGLIGENCE OR OTHERWISE) ARISING IN ANY WAY OUT OF THE USE OF THIS SOFTWARE, EVEN IF ADVISED OF THE POSSIBILITY OF SUCH DAMAGE.